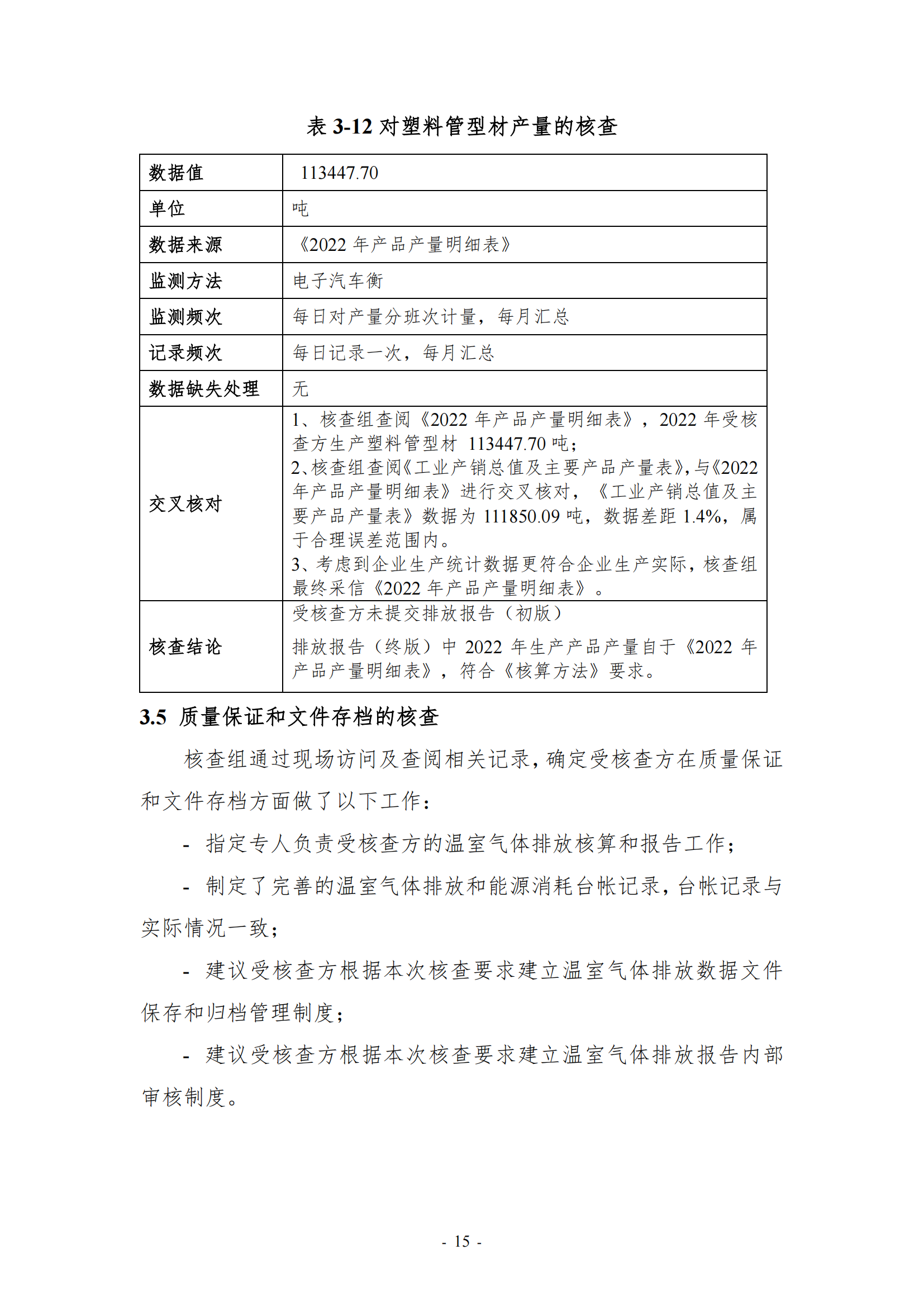
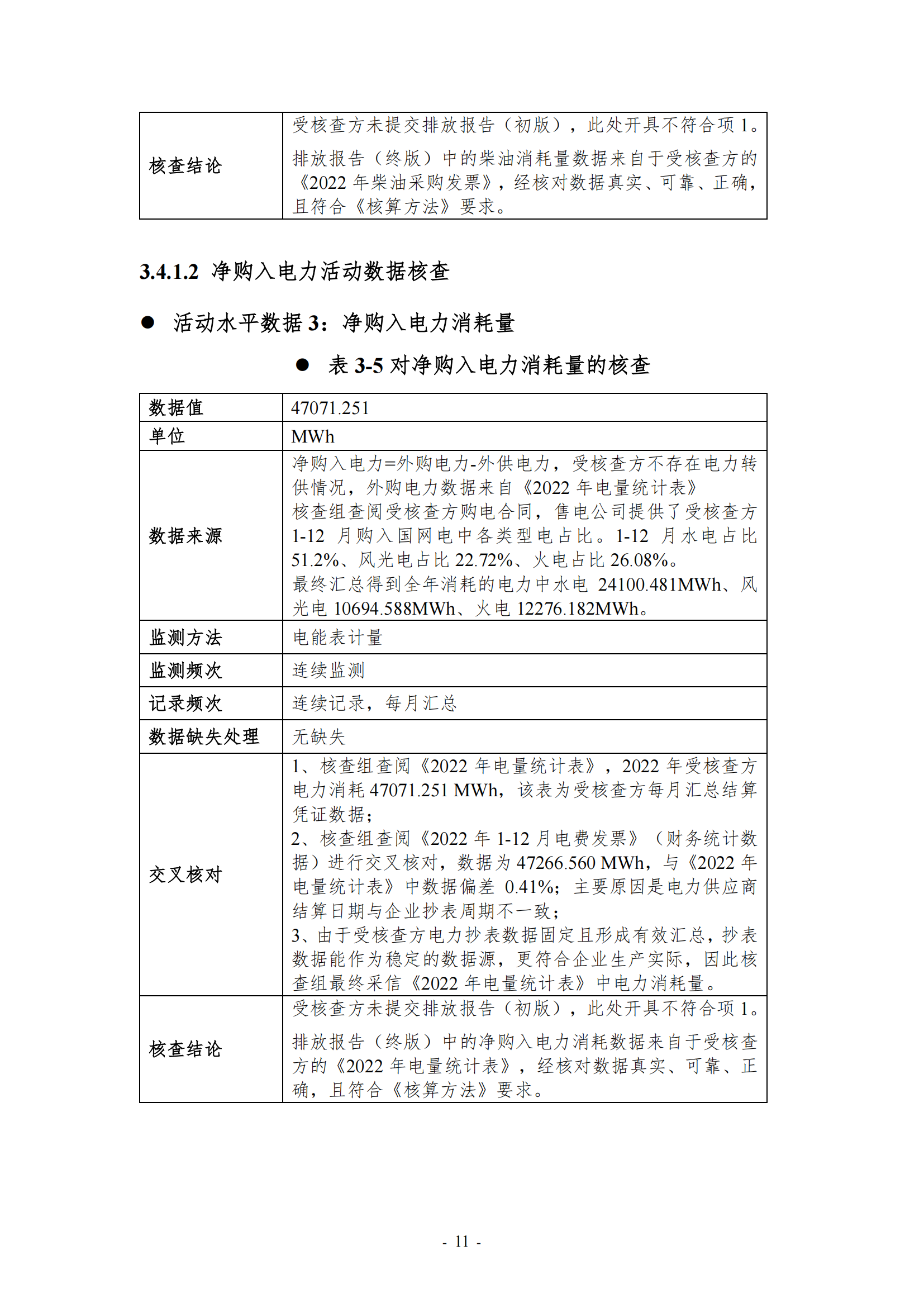
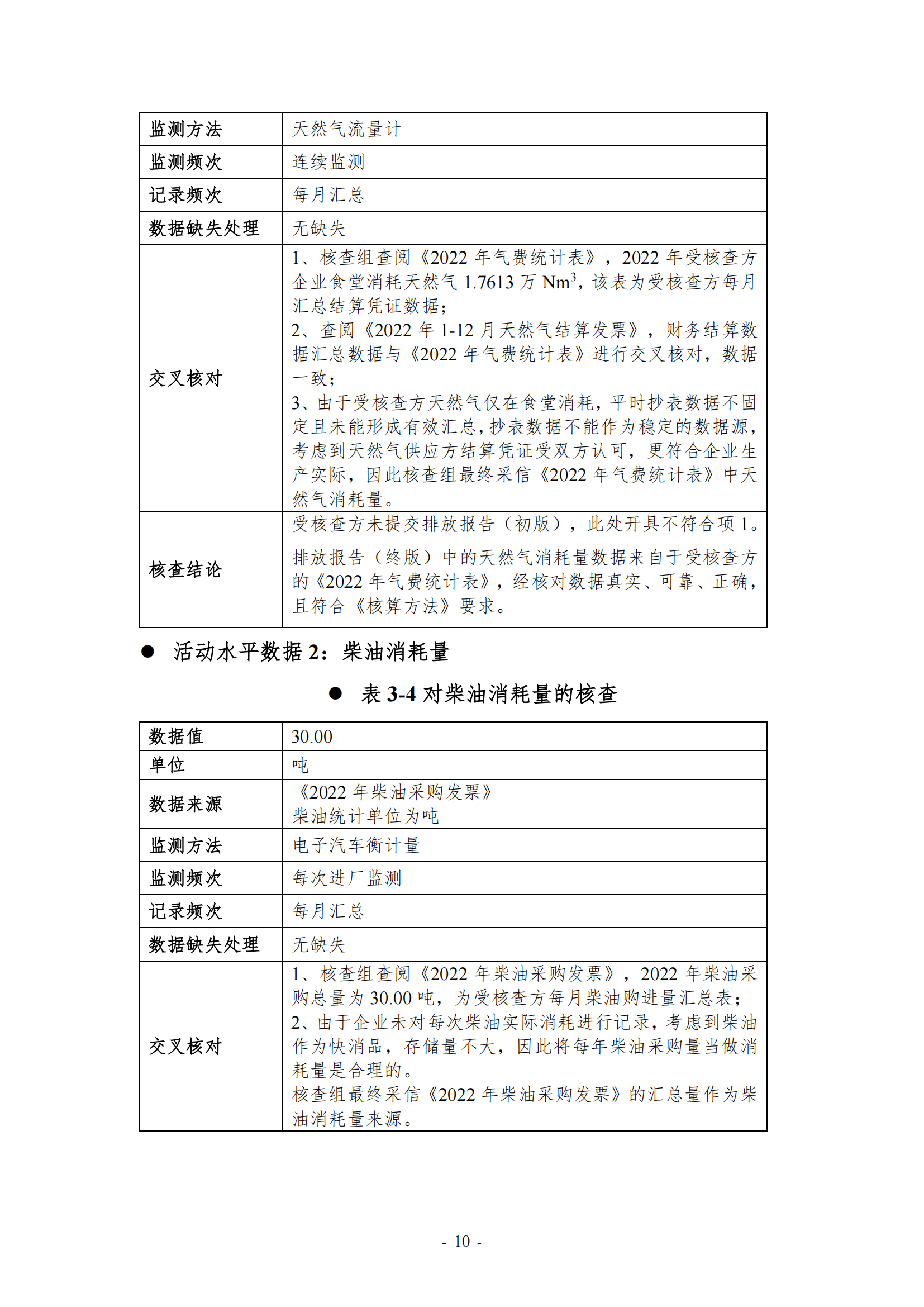
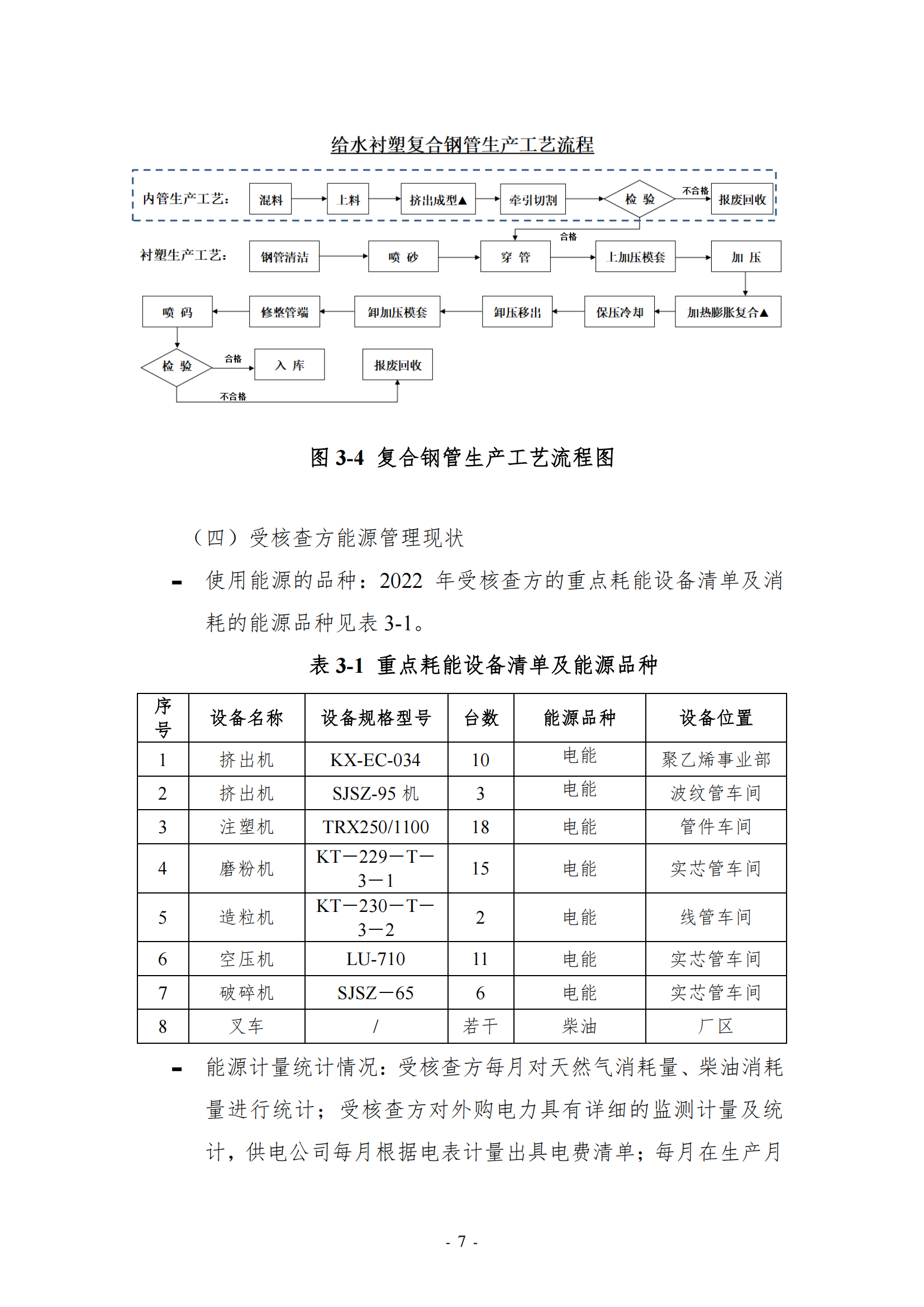
新聞(wén)動態kangtai pipe industry
康泰塑膠科技股份有限公司 2022 年(nián)度 溫室氣體排放核查報告
2024/06/28 2146

1719562826276074jxUX.png

17195628262760740XJ7.png

17195628262760749DbQ.png

1719562826276074i0d7.png

1719562826276074FELZ.png

17195628262760743A3E.png

1719562826276074rMTs.png

1719562826276074yOf7.png

1719562827276074vHtm.png

1719562827685605UmVs.png

1719562827685605yarj.png

1719562827685605sfgV.png

1719562827685605ene2.png

1719562827685605KE7W.png

1719562827685605BomC.png

1719562827685605RMER.png

1719562827685605t3Wy.png

171956282768560587Td.png

1719562827685605ROVI.png

1719562827685605Hb50.png

1719562827685605kyhm.png

1719562827685605COms.png

1719562827685605SpoW.png

1719562827685605qlJz.png

1719562828963992BorS.png

17195628289639922YuF.png

1719562828963992dW0p.png

1719562828963992i5Cl.png

17195628289639929Plw.png

本站關鍵詞:康(kāng)泰 康泰塑膠康(kāng)泰管業(yè)MPVEMPVE波紋管MPVE生產廠家MPVE批發MPVE代(dài)理MPVE雙壁波紋管MPVE哪裏有賣/a>MPVE共混雙壁波紋管
网站地图 91免费网站_91福利导航_www.91.com_91短视频下载